必一·运动(B-Sports)官方网站
English | 蒙文版
首页
→
通知公告
→ 正文
关于我们
党建工作
科学研究
本研教学
团学工作
合作交流
规章制度
公司往事
人才招聘
相关下载
必一运动新闻
通知公告
学工快讯
学术活动
相关链接
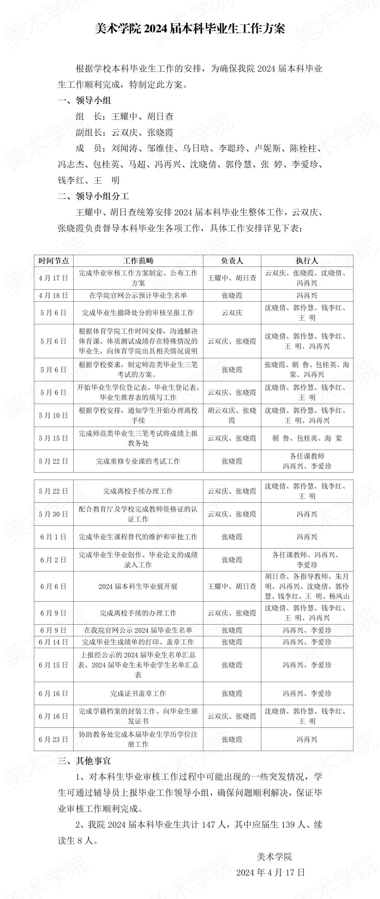
必一运动2024届本科毕业生工作方案
2024-04-17